蜡笔小新要发C
在 2022/9/29 10:02:36 进行点评我要回应
- 审稿时间:3个月
- 我的职称:尚无
- 我的学历:在读博士
- 是否录用:尚无回复
- 查重要求:15%以下
- 有无课题:国家级
- 有无回复:无自动回复
- 投稿难度:较难
我的点评:六月中旬纸质版投稿,期间多次电话咨询,九月中旬咨询时仍说在审核,过十天后咨询回复二审中,有消息会再来更新。暑假期间可能没有审稿,纸质版投稿建议积极电话咨询,学生助理态度很好。
吾党小子狂简
在 2022/9/17 17:39:28 进行点评我要回应
- 审稿时间:3个月
- 我的职称:尚无
- 我的学历:在读博士
- 是否录用:直接录用
- 有无课题:国家级
- 投稿难度:中等
- 该刊可发:博一导二
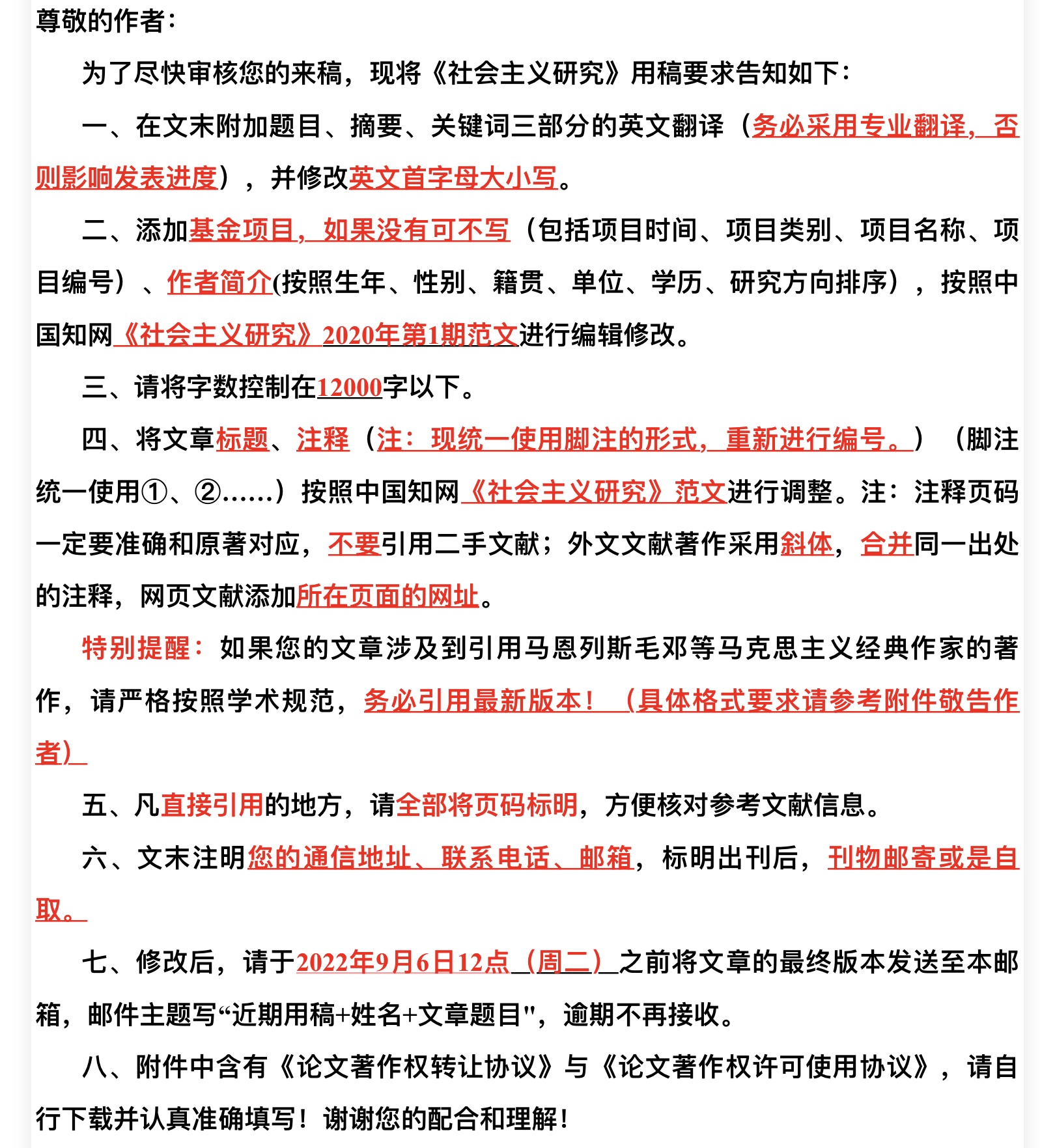
投稿主题:马克思主义理论
点评配图:
我的点评:对学生投稿者非常友好的期刊,选文注重“宏观性,大视野,学理性”。
唯C
于 2022/9/18 0:17:03 回应:
我看你已经几乎同时间连评了5个期刊,你是一稿多投呢还是忽悠学友呢?真心不希望是后者
吾党小子狂简
于 2022/9/18 11:05:22 回应:
回应楼上:有没有第三种可能,我是统一点评。(点评初衷就是为了给学友们提供有价值的信息参考)
请问是什么时间投的稿,什么时候收到的录用通知,谢谢
独立科研工作者
在 2022/9/3 4:11:33 进行点评我要回应
- 审稿时间:4个月
- 我的职称:尚无
- 我的学历:在读硕士
- 是否录用:直接录用
- 查重要求:15%以下
- 有无课题:国家级
- 有无回复:有自动回复
- 投稿难度:较难
- 发表排期:2个月
- 该刊可发:导师一作
投稿主题:习近平新时代中国特色社会主义思想
点评配图:
我的点评:良心期刊!!!三个月接到录用电话和格式修改邮件,无文章内容修改。编辑部咨询有回应,态度超级好,工作特别赞!
小猪猪
在 2022/8/26 15:33:05 进行点评我要回应
- 审稿时间:无回复
- 我的职称:
- 我的学历:
- 是否录用:尚无回复
我的点评:想问问各位学友,暑假期间投稿的 ,初审多久呀?
投稿小安
于 2022/8/30 15:57:23 回应:
昨天打电话问了,说是学校放假,编辑可能没有审稿,等待
xiaoxiaoboshi
在 2022/8/18 19:33:47 进行点评我要回应
- 审稿时间:2个月
- 我的职称:
- 我的学历:
- 是否录用:拒稿
我的点评:感觉这个期刊是比较公平。但还是建议积极电话咨询。可能初审就没有通过,但是系统又不显示具体审稿进度,到最后审稿期限再显示退稿。这个时候再问编辑,可能会说三审没过。一是给作者信心,二是给编辑部找补颜面。但是这样真实是浪费时间啊。
小猪猪
于 2022/8/21 16:14:34 回应:
初审没过难道不给“退稿”的吗?
社马两栖
在 2022/8/11 10:03:08 进行点评我要回应
- 审稿时间:4个月
- 稿件字数:14000字
- 我的职称:讲师
- 我的学历:博士
- 是否录用:尚无回复
- 发表排期:尚无出版
我的点评:劳动节后系统投稿,7月中旬邮箱咨询过一次审稿进度,隔了一周回复“二审中”。目前总共审稿时间接近3个半月,系统仍是“审核中”。身边有学友自投中过,本人是第一次尝试,整体感觉编辑态度不错。该刊业内整体认可度较高,本人不是纯马出身,希望后期能等来好消息吧。
小葡萄
于 2022/9/16 21:33:56 回应:
您好,最后结果怎么样呀,系统会现实嘛,还是说系统一直是审核中?
力能扛鼎王司徒
在 2022/7/12 18:57:48 进行点评我要回应
- 审稿时间:1个月
- 我的职称:
- 我的学历:在读博士
- 是否录用:直接录用
- 发表排期:2个月
- 该刊可发:博士独作
我的点评:系统投稿,审稿流程快速清晰,录用电话+邮件通知,论文注释、格式等校对细致,编辑部态度亲切。必须给一个大大的赞!
C刊啊
于 2022/7/13 13:37:15 回应:
请问什么时候投的稿啊?哪个方向的呢?
学术小邋遢
在 2022/7/12 14:41:36 进行点评我要回应
- 审稿时间:2个月
- 稿件字数:20000字
- 我的职称:尚无
- 我的学历:在读博士
- 是否录用:尚无回复
- 有无课题:国家级
- 投稿难度:较难
- 发表排期:尚无出版
投稿主题:乡村治理
我的点评:5月17日投稿,快两个月了还在审核中,希望能够尽早出审稿结果,耗不起啊

依然是柚哥
在 2022/7/5 16:54:38 进行点评我要回应
- 审稿时间:3个月
- 我的职称:
- 我的学历:在读博士
- 是否录用:尚无回复
我的点评:记录一下,虽然极有可能是退稿的最终结果,但也是一种见证吧!6月28日投稿,排稿号将近1300。因稿件没有删除个人信息、课题信息,6月29日遂打电话联系编辑,编辑进行退改操作。7月5日状态由“新稿件”变为“审核中”。据学友们反映,审核中会持续1个半月到2个月,初审、复审、终审都是“审核中”状态。后面退稿有信息会继续在本帖更新。
依然是柚哥
在 2022/6/29 15:24:37 进行点评我要回应
- 审稿时间:3个月
- 我的职称:
- 我的学历:在读博士
- 是否录用:尚无回复
我的点评:6月28日通过线上投稿,稿件编号已经排到了将近1300号。打电话咨询编辑部,告知线上线下都收稿,线上投稿的话,就不用再寄纸质版了。线上的本月收稿将近1300,还有线下的收稿。可见收稿量的确庞大!告知审稿一般是3个月,要看老师的进度。这年头,发个C刊就是千军万马过独木桥啊!
6.1投稿就是1000+,盲猜前面的1也许是代码,后3位数代表稿件数量
依然是柚哥
于 2022/6/29 16:45:15 回应:
难道上面学友说的是全年到现在,线上才有投稿约1300篇?不太可能吧,这可是c刊,不缺稿源
桃冰乐
于 2022/6/30 13:13:44 回应:
我上月初投稿排700+,现在投稿近两个月了,还是审核中
依然是柚哥
于 2022/7/1 15:20:44 回应:
@桃冰乐如果是这样,那就是今年的投稿量才有1300多。两个月了,可以打电话去问问了
依然是柚哥
于 2022/7/5 16:50:57 回应:
@桃冰乐 查稿结果如何?
您好,请问该刊对字数的控制在哪个范围有说明吗?我没有找到