只敢用马甲
在 2025/7/17 16:07:13 进行点评我要回应
- 审稿时间:无回复
- 我的职称:
- 我的学历:
- 是否录用:
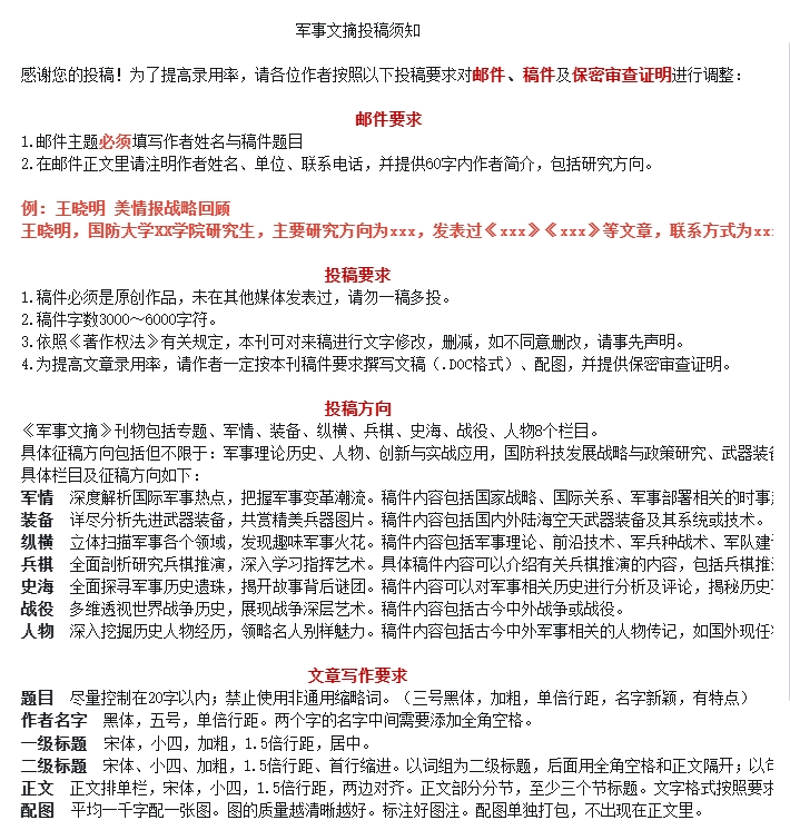
点评配图:
我的点评:编辑部自动回复截图,希望帮助到大家
长夜漫漫
在 2025/1/22 16:05:01 进行点评我要回应
- 审稿时间:3个月
- 稿件字数:4500字
- 稿费:1000元
- 我的职称:尚无
- 我的学历:在读硕士
- 是否录用:修改后录用
- 发表排期:9个月
投稿主题:外国军事史
我的点评:第二次投稿该刊的经历与第一次大不相同,由于编辑部人事和管理调整,难度大了许多——第一次没通知我直接出刊,第二次就有一个专门的编辑(似乎是刚调过来的)跟我对接再三调整修改文章,而且改来改去不知道在改什么。更要命的是该刊23年开始居然还要开保密审查规定
我拿给我学校保密办公室的老师老师都无语,说你写这东西还能涉密嘛?没办法,开了寄过去,流程走的很长,最终还是发出来了。虽然稿费标准大有提高,但以后应该不会再投。
长夜漫漫
在 2024/1/29 18:35:55 进行点评我要回应
- 审稿时间:无回复
- 稿件字数:3000字
- 稿费:450元
- 我的职称:尚无
- 我的学历:在读硕士
- 是否录用:无通知直接发表
- 投稿难度:中等
- 发表排期:2个月
投稿主题:外国军事小故事
我的点评:记录一下我在该刊第一次投稿的经历吧,22年5月上旬投过去一篇通俗科普文章,没有任何动静,也就没管。六月底的时候突然接到电话告知我拟刊用于第七期,让我加微信把银行账户之类发过去,这无通知直接发表的属实是有点吓人,还好之前没有另投。年底收到稿费450元,大概是执行的千字150的标准。该刊在23年收紧了保密审查要求(可见楼上学友经历,我后来也经历了一遭),所以应该不再会有无通知发表的情况了。
等风来
在 2023/8/9 11:42:30 进行点评我要回应
- 审稿时间:1个月
- 稿件字数:6000字
- 我的职称:
- 我的学历:博士
- 是否录用:直接录用
- 有无课题:无
- 有无回复:有自动回复
- 发表排期:2个月
投稿主题:近代史
我的点评:4月投稿,有自动回复。5月收到编辑老师电话要求填保密审查单(过了初审的才有)。7月见刊,对文章略有修改,基本没有影响。效率挺高的。有稿费,不过说是要等到年底统一结算。