投稿问答最小化关闭

APP下载
认证信息

广告

大横幅

您的位置:>>>>政法外交综合>>本科学报(政法)

中共南昌市委党校学报(不收版面费审稿费) (Email投稿)的纠错信息

返回该期刊
请您纠错

各位老师、同学们好:

全站一万多个期刊,我们都是每天人工滚动核实、更新其投稿信息,循环一遍大概需要七八个月时间,其间肯定会有变更了的期刊信息难以被及时发现,为保证信息准确不耽误大家投稿,欢迎您积极参与纠错!为表感谢,凡对国内期刊以下10项核心信息【刊名、刊期、投稿邮箱、投稿网址、编辑部电话、投稿方式、纸稿投稿地址、收录网站标注(只限于知网、万方、维普收录)、核心期刊标注、学术期刊认定标注】纠错提供未收录期刊(在同类期刊纠错处反馈即可、需是在知网、维普、万方、龙源或主办单位网站上有公告、通知、征稿启事、投稿须知信息可查的国内期刊)投稿信息的,我们均给予每项5元的酬谢(同属一个期刊的算作一项)!2022年11月28日起

未收录期刊信息提供的范围及标准:1、CN期刊:(1)必要条件:国家新闻出版总署官网有备案,或者有批复文件。(2)直接收录:数据库有收录如知网、万方、维普、超星等有收录。(3)可以收录:虽无数据库收录,但官网或者官方微信公众号上有连续出版目录,或有尚在连续出版的相关说明,且有公开有效投稿方式。(4)新创期刊:至少已出版一期、且在连续出版中,同时满足上面条件(为保证大家发表文章的可预期性,只有开始出版的新刊才收录。因为有的批复后长时间不出版)。2、内刊:(1)必要条件:内刊准印证号。(2)其他要求:同CN期刊。3、集刊(以书代刊):(1)必要条件:ISBN书号。(2)其他要求:同CN期刊。4、国际期刊(这里仅指大陆主办或合作出版的只有ISSN刊号的期刊)(1)必要条件:ISSN刊号。(2)主办或合作方需要是我国境内大学、科研院所等科研机构,且在各自单位官网或微信公证号上公布有相关信息。5、其他ISSN期刊包括港澳台期刊,我们随后会专门安排时间集中处理。

【请在“纠错、补充”栏目处纠错;放在点评栏目那里的以点评计关于稿件内容、格式要求、发表费用等征稿和投稿须知方面信息变动请在“期刊点评”栏目反馈,我们将优先给予点评奖,同时那里也便于作者查看参考!

纠错时请尽量写清楚信息来源,如果可能,最好截图,这样方便我们快速核实!(请在个人用户中心留下支付宝或银行账号,最好支付宝。每月25日前发放上月获奖!没有预留支付宝的,可在网公众号“”上发送信息,提交您在网上的注册邮箱、用户名和支付宝号,我们再补发,谢谢大家的支持!)

自2017年7月13日起实行!

谢谢大家一直以来的关心和支持!

2017712星期三

纠错记录

中共南昌市委党校学报(不收版面费审稿费)投稿邮箱发生变更,现在以ncswdxxb@163.com邮箱作为投稿邮箱。 ncswdxxb@sohu.com不再作为投稿邮箱使用。

管理员回复:非常感谢您提供的信息!已咨询过编辑部,确实只通过ncswdxxb@163.com投稿,编辑部回复:现主要通过ncswdxxb@163.com接收稿件,搜狐邮箱将作为部门内部联系工作邮箱!

游客2020/1/2 23:05:09

中共南昌市委党校学报(不收版面费审稿费)投稿邮箱发生变更,现在以ncswdxxb@163.com邮箱作为主要投稿邮箱。

管理员回复:谢谢,已添加上!

ncswdxhxg2019/11/7 13:55:48

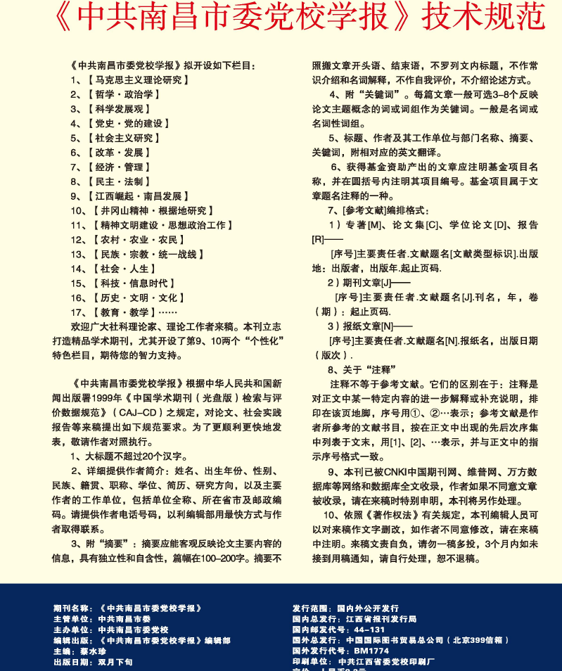
中共南昌市委党校学报(不收版面费审稿费)您好,根据南昌市委党校学报最新一期稿件技术规范显示新增了两个“个性化”特色栏目,江西崛起南昌发展 井冈山精神根据地研究

管理员回复:谢谢您,已经更新了投稿要求!

tyy1232017/10/26 14:06:53

中共南昌市委党校学报(不收版面费审稿费)老师您好,《中共南昌市委党校学报》在知网显示是没有影响因子的,请核实。

管理员回复:您好!这个是中国科学技术研究所网站上标注的扩刊版影响因子。知网上的复合影响因子是没有的,谢谢!

wo3426916252016/11/20 18:37:22

  • 我来纠错:(您不登录也可以回答问题)
  • 配 图 :
  • 验证码:
Baidu
map